番茄小说
“外国语言文学”博士后流动站以番茄小说
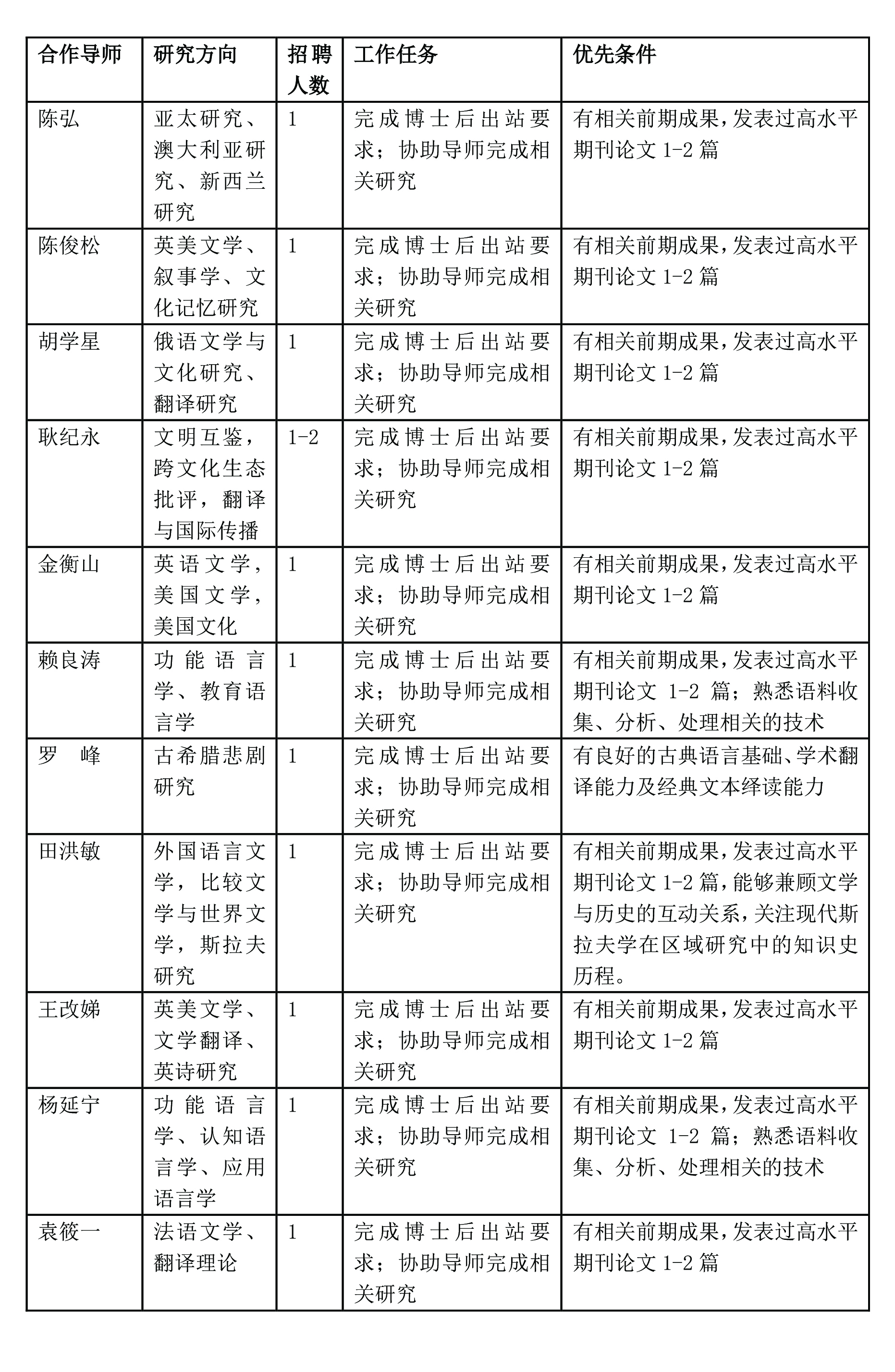
为依托,前身是1951年成立的外文系。1998年设二级学科英语语言文学博士点,2010年设一级学科外国语言文学博士点,现有英语语言文学、日语语言文学、法语语言文学、俄语语言文学、外国语言学及应用语言学5个二级学科博士学位点,外国语言文学1个一级学科硕士点,英语语言文学、俄语语言文学、法语语言文学、日语语言文学、德语语言文学和外国语言学及应用语言学6个二级学科硕士学位点,教育硕士和翻译硕士2个专业硕士学位点。
现面向海内外博士生公开招聘全职博士后研究人员若干名,欢迎有志于从事外国语言文学学术研究的青年学者加入!

一、任职条件
1、具备良好的政治素质和道德修养水平,遵纪守法;
2、品学兼优,具备较高的学术水平和较强科研能力,能够独立完成博士后所需研究工作;
3、博士后申请人员须获得博士学位,时间一般不超过3年;
4、年龄一般在35周岁(含)以下,身心健康;
5、博士后在站期间原则上必须脱产,全职博士后档案及人事关系转入学校博士后。
二、薪酬待遇
1、番茄小说
外国语言文学博士后流动站设全职学科博士后A类(博士毕业学校须为海内外知名高校或国内985高校,或者所属学科世界排名前300名或国内B+以上学科且不低于我校学科排名)和B类奖助计划。A类博士后薪酬享学校与招收单位4:1配套;B类博士后薪酬享学校与招收单位2:1配套。流动站将组织专家组评审,依据申请人学术实力确定奖助类型。
2、全职博士后在站期间,学校按照国家规定为其缴纳社会保险和住房公积金。同时,学校为全职博士后提供2万元安家补贴,进站后一次性发放。
3、全职博士后符合申报条件和优先推荐条件的可经学院推荐,学校审批后申请上海市“超级博士后计划”(年薪30万)。
4、全职博士后享受番茄小说
相应的工会待遇,住房、户口等其他方面根据番茄小说
相关政策执行。
5. 在职博士后无薪资,不享受学校相应工会待遇,可按国家规定申请各类博士后科研资助项目。
三、在站时间
在站工作期限一般为2年。根据研究工作实际需要,可以提前出站或适当延长在站期限,但在站工作期限不得少于21个月或超过4年。
四、招聘方式
1、申请者需自行联系合作导师,取得合作导师的同意后进入申请程序。
2、应聘材料:
(1)博士后工作计划表(请见附件)
(2)个人简历
(3)博士学位证书复印件(若无请提供答辩决议)
(4)代表作PDF(包含封面、版权页、目录页、论文全文)
五、审批程序
我站将组织专家小组对申请人提交的材料进行审核后组织面试,择优录取,上报学校和全国博士后流动站管理办公室审批。
上述材料电子版请在2024年10月31日前发送至:[email protected],邮件标题统一为:博士后应聘+姓名+博士毕业院校。
联系人:张老师 021-54344892
附件:博士后工作计划.doc
番茄小说
2024年10月12日